当前位置:
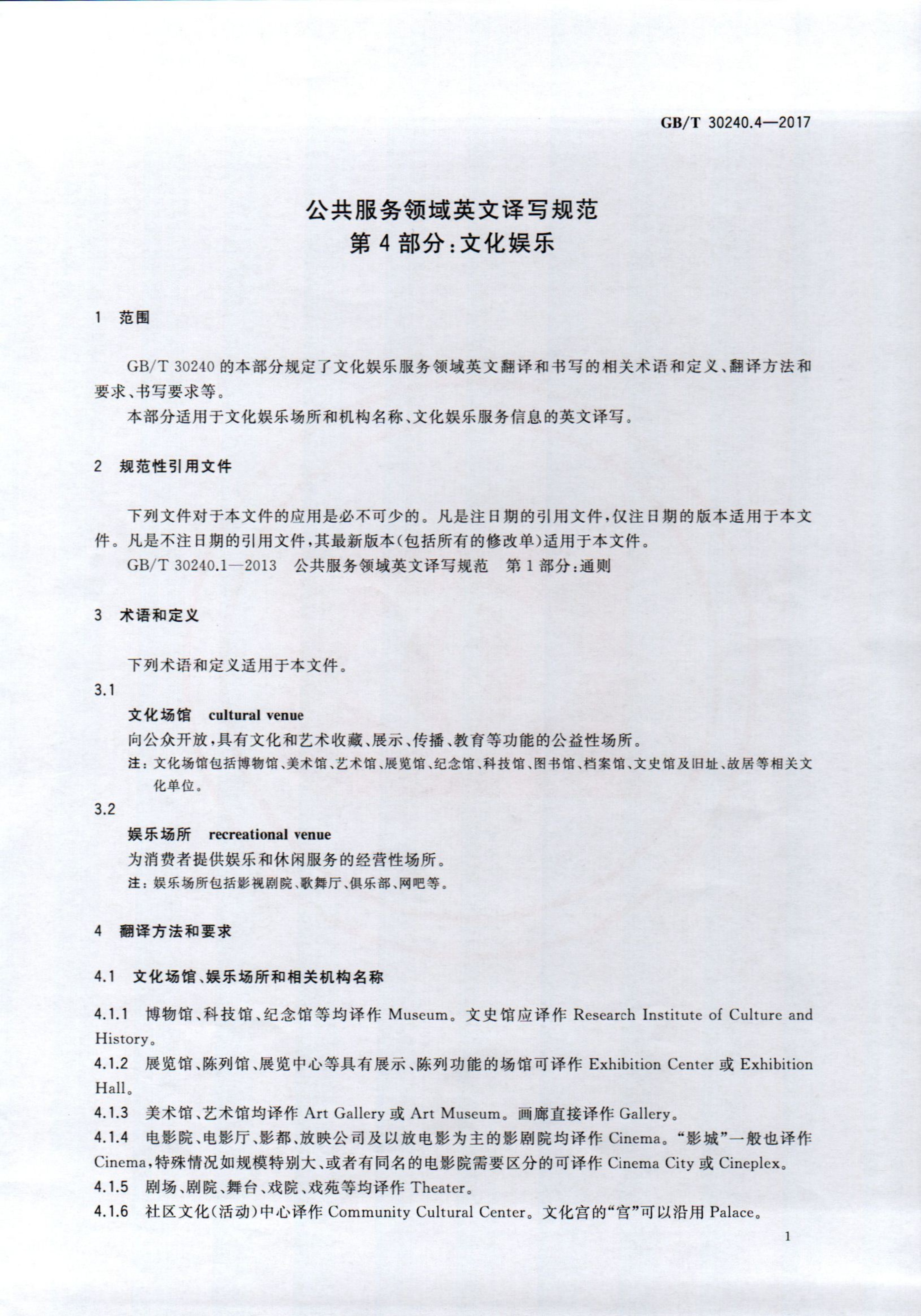
公共服务领域英文译写规范第4部分:文化娱乐
时间:2025-05-13 13:03:25
字号:

/resources/public/20250513/6822d24f806258504b2c1468.jpg

/resources/public/20250513/6822d24f6c00e0c3466db5b2.jpg

/resources/public/20250513/6822d250806258504b2c146a.jpg

/resources/public/20250513/6822d2516c00e0c3466db5b4.jpg

/resources/public/20250513/6822d253806258504b2c146c.jpg

/resources/public/20250513/6822d2576c00e0c3466db5b6.jpg

/resources/public/20250513/6822d25c806258504b2c146e.jpg

/resources/public/20250513/6822d25e6c00e0c3466db5b8.jpg

/resources/public/20250513/6822d25f806258504b2c1470.jpg

/resources/public/20250513/6822d2606c00e0c3466db5ba.jpg

/resources/public/20250513/6822d262806258504b2c1472.jpg

/resources/public/20250513/6822d2646c00e0c3466db5bc.jpg

/resources/public/20250513/6822d266806258504b2c1474.jpg

/resources/public/20250513/6822d2686c00e0c3466db5be.jpg

/resources/public/20250513/6822d269806258504b2c1476.jpg

/resources/public/20250513/6822d26a6c00e0c3466db5c0.jpg

/resources/public/20250513/6822d26b806258504b2c1478.jpg

/resources/public/20250513/6822d26c6c00e0c3466db5c2.jpg

/resources/public/20250513/6822d26d806258504b2c147a.jpg

/resources/public/20250513/6822d26e6c00e0c3466db5c4.jpg

扫码使用手机浏览本页内容